Electronic Health Records @ Clinist

Description

A compliance-focused EHR and practice management platform designed for healthcare workflows.

Context

Clinist is an all-in-one platform combining Electronic Health Records (EHR) and Practice Management Software (PMS), designed to support healthcare practitioners across multiple specialties, including chiropractors, dietitians, physiotherapists, and psychologists. With a diverse user base and strict requirements for HIPAA compliance, the platform needed an interface that balanced robust security with seamless, intuitive workflows. As the solo UI/UX designer, I led the end-to-end product design process, conducting user research and analysis, developing wireframes, prototypes, and high-fidelity interfaces, and facilitating design reviews with cross-functional teams. The result was a cohesive, secure, and user-centered platform that streamlined healthcare operations while accommodating the unique needs of diverse practitioners.

Role

Founding UI/UX Designer


Skills

WireframingVisual DesignUser TestingHIPAA Compliance

Tools Used

FigmaSketchAdobe IllustratorAdobe XDNotion
Illustration for Redefining User Experience in Healthcare.

Objective

Redefining User Experience in Healthcare.

The final user interface had to embody simplicity, modularity, and scalability, leading to a seamless navigation and adaptability for future updates. With a focus on intuitiveness, compliance, and consistency, the UI aims to unify the user experience across various components, including the marketing website, telehealth platform, and practice management tool. Designed to be responsive and accessible across devices, from tablet screens to desktop monitors, the interface had to prioritize quick and efficient user flows, with a simple principle stating that essential features are readily accessible within 3 clicks or less.

Illustration for Bringing Simplicity Into Complexity.

Concept

Bringing Simplicity Into Complexity.

In designing Clinist, I adopted a holistic approach that encompassed not only the platform's core functionalities but also its marketing website. The process began with some research to understand the diverse needs and preferences of healthcare practitioners across specialties such as chiropractic, dietetics, physiotherapy, and psychology.

These insights gathered from user research helped me develope a modular and scalable design system that prioritized simplicity, intuitiveness, and compliance with healthcare regulations. This design system informed the creation of a simple and straightforward user interface that seamlessly integrated with Clinist's telehealth platform and practice management tool. For the marketing website, I focused on crafting a compelling narrative and user journey that emphasizes Clinist's unique value proposition and features while maintaining consistency with the platform's design language.

Illustration for Designing for Clarity.

User Experience

Designing for Clarity.

At Clinist I quickly saw that user flow optimization had to be at the core of the design philosophy, informed by practical research, user feedback, and iterative design processes. I fine-tuned the interface to offer a quick and clear user experience so that users can navigate the platform with ease and confidence.

My design approach prioritized providing easy access to detailed information without cluttering the viewport, using intuitive layouts and interactive elements to present information in a digestible format.

Illustration for Object-Oriented Design.

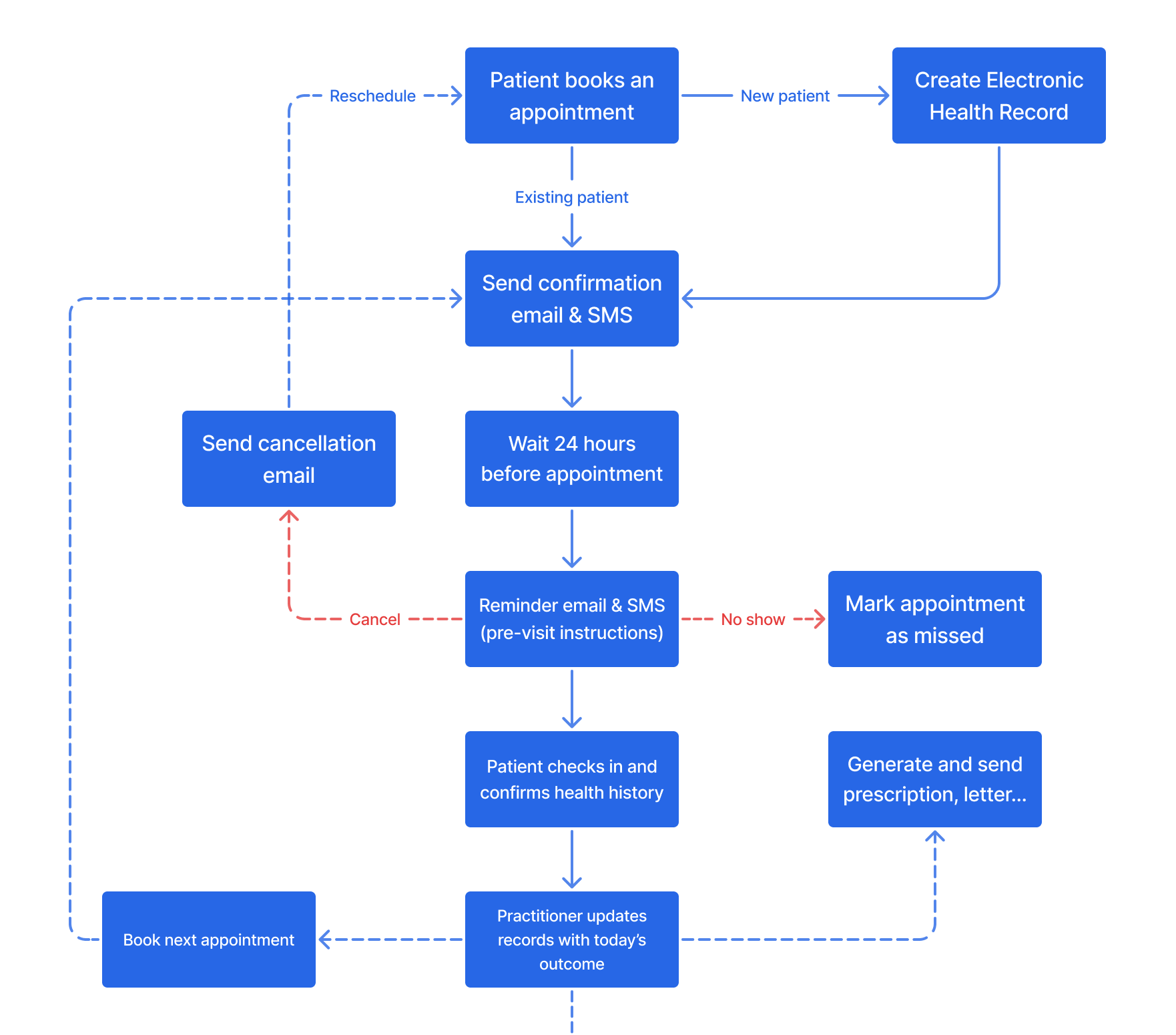
Solutions

Object-Oriented Design.

My design solutions for Clinist revolved around conceptualizing the professional software solution as a series of elementary modular blocks, each interconnected to drive efficient user flows. By breaking down complex functionalities into digestible components, I aimed to create a simple interface that seamlessly concealed the intricacies, automations, and shortcuts inherent to the platform.

Through a context-based approach, users are presented with intuitive actions tailored to their current task or workflow, enhancing productivity and minimizing cognitive load. For instance, we implemented features like the ability to generate an invoice immediately after completing an appointment, ensuring that the invoice is pre-filled with relevant patient details.

Illustration for A Resonance of Healthcare Values.

Marketing Collaterals

A Resonance of Healthcare Values.

I designed and illustrated Clinist's blog and other marketing collaterals, the main objective being to to cultivate an atmosphere of trust, simplicity, and care. I tailored design elements to foster confidence in the platform's reliability and expertise, ensuring that information is conveyed in a transparent and accessible manner across all channels.

I steered toward maintaining a cohesive visual identity and messaging strategy, all this to simplify the communication process and really make it effortless for users to engage with Clinist's offerings and understand the value proposition.